Published on October 04, 2019/Last edited on October 04, 2019/7 min read


Location, location, location—knowing where your customers are is one of the best ways to serve up the relevant, responsive brand experiences that today’s consumers crave. But while using location data to support smart personalization and segmentation is a best practice for marketing, growth, and engagement teams, these campaigns don’t happen in a vacuum. Even if your brand is scrupulous about communicating what information you’re collecting from your customers and how you’re going to use it, we still live in a world where many brands have been far less thoughtful.
One consequence of that? Over the past two years, we’ve seen governments pass major new privacy laws...and watched as tech giants like Google, Apple, Facebook, and Amazon (GAFA) struggled to respond.
This year, we’re seeing that shift hit in a big way. Both Google’s Android 10 and Apple’s iOS 13 mobile operating systems address location tracking and make it easier for consumers to take control of the data they share. While these updates aren’t expected to impact customers who have already opted in, they’re still likely to have a significant impact on location-based marketing, so let’s dig into what’s changing and what that means for customer engagement.
On the Google end of things, the shift that Android 10 represents for location-based marketing is comparatively subtle.
Historically, Android made it easier for brands to gather permissions for a wide variety of things—from tracking location to sending push notifications—through a so-called “wall of permissions” where users were informed of what they were opting in for when downloading a given app. While Google increasingly moved away from that model, the location permissions in Android remained pretty old school: Users could allow apps to access their locations at any point, or they could bar any location-tracking whatsoever, with no in-between.

With Android 10, we’re seeing Google reach parity with the 2017 version of Apple’s iOS in this area. How? By giving users three levels of location-tracking options: “Allow all the Time”, “Allow Only While Using the App”, or “Deny”.This change allows users to decide whether a given app should be able to access their location at all times, or only when the app is actually open on your phone (like a ridesharing app that needs to know where you are to send a car there), or never. Additionally, when a given app IS tracking a user’s location while running in the background, Android 10 will notify those individuals and give them the opportunity to rescind that access.
What does all this mean for marketers? Clearly, they can’t take location data permissions for granted anymore. Now that Android users aren’t opted in by default, brands need to be thoughtful about using tools like in-app messaging to communicate why saying yes to location data tracking will enhance the user experience of their app. It’s called “priming for location,” and it’s something that’s only going to get more crucial on Android.
As consumers have grown more concerned about their data, Apple has increasingly positioned itself as a champion when it comes to privacy. Highlighting its encryption capabilities in ads. Promoting the iPhone’s on-device processing on billboards. And with iOS 13, Apple is taking its messaging and putting it into action.

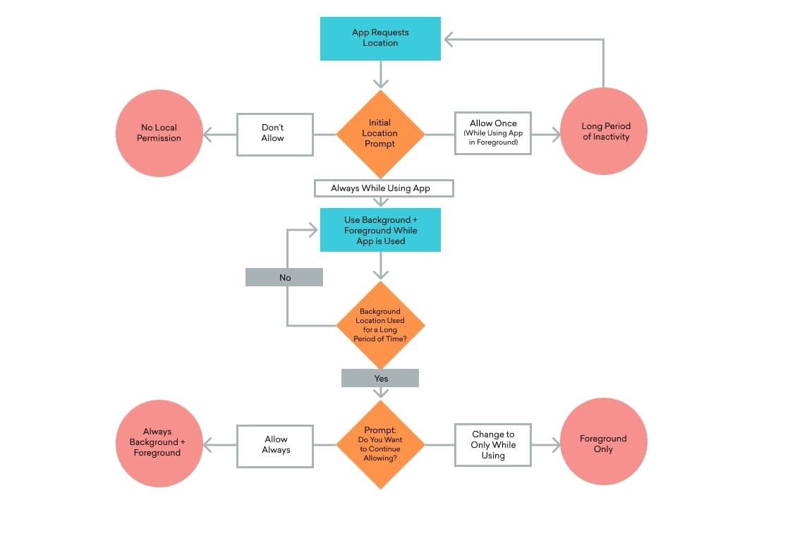
While previous versions of iOS allowed users say “Only While Using the App” or “Always Allow” or “Don’t Allow” when it came to granting location access, iOS 13 adjusts the location permissions options for them. This makes it possible for users to temporarily enable location access for discrete situations. (Think allowing a meal delivery app to access your location—but only for the time it takes for your food to arrive.) Your three options?

One additional wrinkle: iOS 13 will deliver a second prompt to users in situations where an app is using their location from the background—but only if the user in question previously selected “Allow While Using App.” (Yes, we agree: It’s confusing to be told that an app is tracking your location in the background when you didn’t opt in to that kind of access in the first place, but that’s the situation we’re all dealing with.) When this happens, the second prompt won’t appear until the app has been collecting the user’s location data for a while and will show the following:
These changes add a new level of complexity to asking for and receiving location data permissions from you users on iOS. Not only is it challenging to know how to shepherd them through—from initial prompt to always-on data collection— but it can be hard to visualize what that journey looks like. To help out, we’ve put together a handy flowchart that dramatizes the ways that a request for a given users’ location can play out:

For brands, these changes will impact their ability to gather and act on location data from Apple devices. Customer engagement platforms—including Braze—often require users to consent to always-on location tracking in order to use geofences. Given that, this shift could mean that, in many cases, you won’t be able to use this tool to provide responsive, location-based messages to people who provide access to their location on a case-by-case basis.
To avoid this outcome, brands are going to need to be proactive about communicating the value of location-tracking to their customers before prompting people to opt in. That means tying your need for customer’s location data closer to the in-app experience you aim to provide. Additionally, brands will need to educate each new user about why they should seriously consider enabling location data before you ever request that information. Take advantage of message testing to assess which communications are most effective at driving opt-ins and keep optimizing the creative to ensure the maximum number of users have enabled location permissions.
As the location data landscape evolves, marketers that take these changes seriously will be uniquely positioned to see the full value of location-based marketing in the coming years. But while these updates are a big deal, they’re not the only major announcement that marketers have to reckon with when it comes to Android 10 and iOS 13. Make sure you’re up to speed on the full spectrum of changes with our Fall GAFA Updates overview.
Sign up for regular updates from Braze.





